警示丨6家检测机构被进一步调查处理
发布时间:2026年01月20日 浏览次数: 字体:【

近日,安徽省生态环境厅通报了2025年度“双随机、一公开”检查结果(生态环境监(检)测部分)。安徽省市场监管局、省生态环境厅随机抽取15家生态环境监(检)测机构,邀请部分长三角地区检验检测监管专家组成联合检查组开展现场检查。此次检查共敦促提醒、约谈纠正2家,责令限期改正6家,暂停对外出具环境监测报告1家,属地两部门进一步调查处理6家。详情如下:

安徽省生态环境厅2025年度“双随机、一公开”检查结果公示(生态环境监(检)测部分)

为加强全省生态环境监(检)测机构监管,提高环境监测数据质量,按照《关于印发〈安徽省市场监管领域2025年度双随机部门联合抽查工作计划〉的函》(皖市监函〔2025〕108号)要求,2025年9月至11月,省市场监管局、省生态环境厅采取“双随机、一公开”方式,对全省生态环境监(检)测机构开展了联合监督抽查。现通报如下:

一、检查总体情况

根据《安徽省2025年生态环境监(检)测机构“双随机、一公开”联合监督抽查工作方案》,省市场监管局、省生态环境厅随机抽取15家生态环境监(检)测机构,邀请部分长三角地区检验检测监管专家组成联合检查组开展现场检查。

二、检查发现的主要问题

(一)资质认定及证后监管方面。一是部分机构未按照资质认定有关规定及时办理关键人员变更手续,未对人员的能力进行有效评价确认,缺失上岗考核材料;二是部分机构委托协议书中未记录分包事项,分包项目未经委托方确认,未对分包方进行监督或验证;三是部分机构仪器设备未按规定要求进行检定或校准;实验室布局不合理,检测不相容活动的相邻区域未有效隔离;嗅辨实验室无采样准备室,无空气净化装置;危险化学品室未能配置必要的通风和安全应急设施;环境条件不符合标准要求,缺少专门用于样品存储放置的场所和冷藏设备,缺少温湿度监控措施和记录,可能影响检验检测数据和结果;四是部分机构标气、标液缺少或超过保质期;危险化学品管理不规范,出入库及使用记录缺失;五是部分机构内审和管理评审未覆盖质量手册规定的全部内容;体系文件未依据最新管理规定等进行修订完善;六是个别机构人员数量不能持续满足资质认定基本条件和技术能力要求。

(二)原始记录符合性方面。一是部分机构在现场监测时,未按方法标准要求开展监测前后的零点和标气校准;二是部分机构未按要求绘制或校核检测标准曲线;三是部分机构检测/监测报告和原始记录保存不完整,部分原始数据缺失、不完整、格式不规范、缺少可追溯性;原始记录缺少必要的检测过程描述及标准样品、设备信息;四是个别机构样品采集不符合标准要求,检测结果存疑;五是个别机构涉嫌伪造、变造原始记录,存在同一人员同一时间出现在不同地点开展检测活动的记录。

(三)质控措施符合性方面。一是部分机构缺少样品加标等准确度质控信息;二是部分机构原始记录空白值不符合标准要求;三是个别机构色谱分析时利用之前的标准曲线未进行相关点位校准核查;四是个别机构分析过程中未按要求采取运输空白和有证标物测定等质控措施。

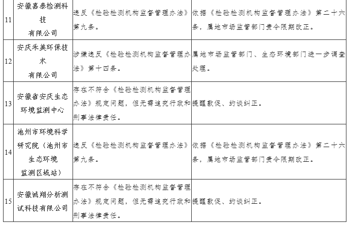
三、处理意见

针对检查发现的问题,省市场监管局、省生态环境厅依据相关法律法规提出处理意见:敦促提醒、约谈纠正2家,责令限期改正6家,暂停对外出具环境监测报告1家,属地两部门进一步调查处理6家。

四、工作要求

(一)有关市市场监管局、生态环境局要按照《安徽省2025年生态环境监(检)测机构“双随机、一公开”联合监督抽查结果及处理意见通报表》(附件1)要求,结合监督检查现场反馈的不符合问题确认记录,督促被检查机构认真整改,相关生态环境监(检)测机构应于2026年1月31日前完成整改并将整改报告报市市场监管局、生态环境局。各市应组织联合验收,于2025年2月28日前将整改确认表(附件2)报省市场监管局、省生态环境厅。

(二)对涉嫌环境监测数据弄虚作假、出具不实或虚假报告的,有关市两部门要按照职责进一步调查,依法依规进行处理,并于通报印发后3个月内将查处结果报上级部门。

(三)各市市场监管局、生态环境局要加强《生态环境监测条例》宣贯,按照各自职责强化辖区生态环境监(检)测机构监管,查找问题并督促整改,依法依规严厉查处和打击违反检验检测技术规范,篡改、伪造监测数据等行为。省市场监管局、省生态环境厅将对后续问题处理及整改情况进行随机抽查。


安徽省2025年生态环境监(检)测机构“双随机、一公开”联合监督抽查结果及处理意见通报表

责任编辑:质量与认证 信息来源:安徽生态环境、质量与认证

扫一扫在手机打开当前页